Logique Numérique
Les tests logiques centrées sur les nombres et les opérations arithmétiques apparaissent plus souvent que jamais dans les concours. Sans faire appe à des raisonnements mathématiques complexes, ces test psychotechnique demandent cependant une certaine aisance avec les quatre opérations de base et le maniement des nombres. Il faut généralement trouver des démarches logiques à base arithmétique et pour cela il est utile de pouvoir estimer rapide ment les relations numériques entre diverses valeurs. Rien de tel que de l’entraînement pour y parvenir !
Astuces
- Il s’agit de trouver une démarche logique en étudiant des exemples, puis d’appliquer cette même logique à un dernier exemple incomplet.
- Parfois la démarche logique est donnée et dans ce cas, il faut trouver une façon d’obtenir une solution à partir de données fragmentaires. Comment s’y prendre ?
- Les principes arithmétiques à la base de ces test psychotechniques sont généralement simples, mais comme il y a un grand choix et que le temps est limité, il faut apprendre à appliquer en vitesse de nombreuses hypothèses.
- Qu’il s’agisse de figures à compléter, de grilles de nombres, de démarches arithmétiques camouflées, et autres questions semblables, les démarches se ressemblent. Voici les plus fréquentes :
- Tous les nombres ont la même somme, la même différence, la même moyenne;
- Un nombre représente la somme, la différence, la moyenne de plusieurs autres, ou ces mêmes valeurs mais toutes augmentées ou diminuées de 1, 2 ou 3 (rarement plus), doublées, divisées par deux. Il est ainsi utile de comparer les nombres en colonne, en rangée, en diagonale, avec un mouvement circulaire…
- Les nombres qui se distinguent des autres (plus élevé, plus petits), qui se répètent, ou qui se suivent sont souvent de précieux indicateurs.
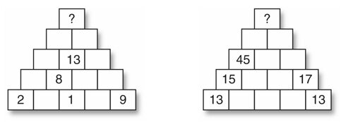
Test de logique Numérique 1
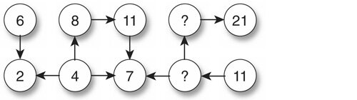
Test de logique Numérique 2
Test de logique Numérique 3
Test de logique Numérique 4
Test de logique Numérique 5
Test de logique Numérique 6
Test de logique Numérique 7
Test de logique Numérique 8
Test de logique Numérique 9
Test de logique Numérique 10
Test de logique Numérique 11
Test de logique Numérique 12
Test de logique Numérique 13
Test de logique Numérique 14
Test de logique Numérique 15
Test de logique Numérique 16
Test de logique Numérique 17
Test de logique Numérique 18
Test de logique Numérique 19
Test de logique Numérique 20
Test de logique Numérique 21
Test de logique Numérique 22
Test de logique Numérique 23
Test de logique Numérique 24
Test de logique Numérique 25
Test de logique Numérique 26
Test de logique Numérique 27
Test de logique Numérique 28
Test de logique Numérique 29
Test de logique Numérique 30
Test de logique Numérique 31
Test de logique Numérique 32
Test de logique Numérique 33

